【石家庄11疫情,石家庄疫情是真是假】

石家庄疫情哪天开始

〖壹〗、总的来说,石家庄疫情开始的时间是在2022年11月23日。在这次疫情中,石家庄市政府采取了果断有力的措施 ,全市人民也积极配合疫情防控工作,共同应对疫情挑战。这些努力和付出为石家庄的疫情防控工作取得了积极的成果 。

【石家庄11疫情,石家庄疫情是真是假】-第1张图片

〖贰〗、石家庄29日新冠确诊及无症状病例数据仍在增长,主要集中于桥西区 ,近来当地正通过多轮核酸检测筛查感染者,并采取临时管控措施以控制疫情扩散。 具体进展如下:病例增长与区域分布29日石家庄新增确诊及无症状感染者数量持续上升,桥西区为疫情核心区域 ,新增病例高度集中于此。

【石家庄11疫情,石家庄疫情是真是假】-第2张图片

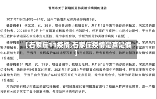
〖叁〗 、通过查询相关资料显示,石家庄疫情开始时间是2021年1月2日开始的,石家庄疫情是2021年1月2日开始的 ,1月2日,石家庄藁城区增村镇小果庄村发现这轮疫情中的首例新冠肺炎确诊病例,迅速进入战时状态 ,严之又严狠抓落实 ,以最坚决最果断措施打赢疫情防控歼灭战 。具体消息可关注官方网站,获得第一手权威信息。

〖肆〗、021年1月6日。根据河北石家庄疫情防控局官方网站发布的封城通告显示,2021年1月2日 ,一场突如其来的疫情,偷袭了石家庄,让人们猝不及防 。从1月6日石家庄开始封城 ,实行闭环管理,到1月29日疫情得到有效昌哗控制,抗疫取得迟梁阶段性胜利。石家庄解封时间是2021年1月29日 ,一共封城23天。

被围观的石家庄:当大型试验进行到第四天

〖壹〗、被围观的石家庄在防疫措施放松后的四天里,疫情数据有所趋缓,但城市中涌动着不安 ,居民面临无所适从 、政策摇摆等问题,距离回归疫情前的生活仍有距离 。具体如下:城市图景与居民心态表面回暖下的不安:防疫措施放松四天后,石家庄疫情数据趋缓 ,新增本土无症状感染者从541人下降至323人 ,新增确诊人数从3人变为0人。

〖贰〗、【玉林市博白县公安局龙潭派出所青少年盗窃案案例】2009年10月10日早上6时许,广西玉林博白县公安局龙潭派出所接到辖区内群众报警,称其美好超市被人翻墙入内盗走部分现金及香烟等物品 ,具体损失不详。

全网围观的石家庄:有人出行,有人观望

〖壹〗、出行情况:部分市民开始出行,恢复日常活动 。例如,有市民晒出社区网格群内的通知 ,要求务必复工 、复产、复学,开放所有公共场所 。观望态度:也有市民持观望态度,对疫情防控措施的调整感到不确定和焦虑。例如 ,有市民表示,虽然小区不再查验核酸证明,但仍不敢走远 ,担心政策会有变化。

〖贰〗、对旁观者行为的反思:事件中,周围有许多男生围观,但没有人上前阻止或拨打110报警 ,这一现象引发了公众对旁观者行为的反思 。有人认为旁观者的冷漠和麻木是促成悲剧的帮凶 ,但也有人理解在面对一群穷凶极恶的施暴者时,人们可能会出于害怕和自我保护的本能而选取观望。

〖叁〗 、苍岩山苍岩山坐落在井陉县南部的苍岩山镇,距石家庄市约50公里 ,总面积63平方公里,海拔1000余米,是国家级风景名胜区、历史文化名山 ,有“奇檀”、“怪柏 ” 、“桥殿飞虹”三绝胜景,号称“五岳奇秀揽一山,太行群峰唯苍岩乐趣所在:苍岩山上庙多 ,且香火旺盛,这是普通游客感觉不好的地方。

〖肆〗 、地方政策松绑:济南取消限价、石家庄零门槛落户、郑州部分区域取消限购等措施,进一步释放购房需求 ,降低刚需入市门槛 。“稳”字当先的基调:政策强调“稳地价 、稳房价、稳预期 ”,而非单纯降价,意味着房价大幅下跌的可能性较低 ,观望可能导致错失窗口期。

〖伍〗、围观男生的反应男生们被女子的背影深深吸引 ,纷纷驻足观望,甚至忘记周边环境。有人倚靠栏杆,有人站立不动 ,目光齐刷刷投向跳舞机方向 。尽管现场还有其他少年在跳舞,但他们的吸引力远不及这位女子,人群的注意力几乎全部集中在她身上。

相关推荐

  • 做核酸疫情绘画/做核酸检测图片怎么画

    做核酸疫情绘画/做核酸检测图片怎么画

    如何看待上海因疫情小区封闭,每天排长队做核酸上海因疫情小区封闭期间每天排长队做核酸这一现象,需要从必要性、现存问题、改进方向等多方面综合看待。核酸检测在疫情防控中的必要性精准筛查感染者:核酸检测是发现新冠病毒感染者的关键手段。上海封控区的居民每天都需要进行核酸检测。为了进一步有效防控新冠疫情,上海封控区内的居民每天都需要进行核酸检测,同时也需要根据核酸检测...

  • 进口猪疫情/进口猪价

    进口猪疫情/进口猪价

    韩国因非洲猪瘟捕杀3950头猪,今日又现新疫情!〖壹〗、韩国首次确诊非洲猪瘟疫情后扑杀3950头猪,随后京畿涟川郡又出现新疫情,近来共两起病例。首例疫情确认与扑杀措施17日早上,韩国北部京畿道坡州市一养猪场确诊首例非洲猪瘟疫情,该农场5头母猪死亡后经检测确认感染。韩国农林畜产食品部随即提升警戒级别至“严重”,并扑杀涉事农场及农场主其他两个农场共3950头猪...

    2026/03/19
  • 【世新冠病毒疫情,世界新冠病毒疫情的最新进展】

    【世新冠病毒疫情,世界新冠病毒疫情的最新进展】

    全世界有几个国家有疫情〖壹〗、不过,从近期信息来看,部分国家正面临以下疫情的传播:新冠肺炎世界卫生组织数据显示,2025年10月全球新冠感染病例比9月增加了19000多例,但实际感染人数可能更多。近来仍上报新冠病毒数据的国家不足35个。〖贰〗、全世界疫情涉及的国家有中国、韩国、意大利、伊朗、法国、西班牙、美国、德国、英国等。以下简要介绍部分国家情况:中国...

  • 【疫情温暖话语,疫情暖心的话语】

    【疫情温暖话语,疫情暖心的话语】

    适合疫情的名言名句(唯美名言温暖人心)〖壹〗、团结一心:每个人都是独立的个体,但在疫情面前,我们需要团结一心,共同应对挑战。反思人生:每一次危机都是一种机会,我们需要借此机会反思自己,重新审视人生的意义。心灵贴近:疫情让我们距离变得更远,但同时也让我们心灵变得更加贴近。保持平静:在这个疫情期间,我们要学会保持自己的内心平静,并给予他人更多的支持和安慰。〖贰...

    2026/03/19
  • 智利疫情最新播报(智利疫情实时动态)

    智利疫情最新播报(智利疫情实时动态)

    3家海外车企在华造口罩,美车企延长复工而在全球汽车产业都因疫情的爆发而不得不停工停产时,已经进入复工复产状态的中国,显然成为众多车企的救命稻草。海外车企纷纷启动中国工厂,生产急需的医疗物资。据不完全统计,近来已有3家整车集团在华生产口罩,运往全球疫情严重的国家和地区。口罩供应范围:比亚迪口罩随外交部“健康包”进入英国、意大利、比利时、加拿大、德国、奥地利、...

  • 【中廖村疫情,中廖村好玩吗】

    【中廖村疫情,中廖村好玩吗】

    以为在海南三亚只能玩海,错了!三亚还藏着一个中国最美乡村〖壹〗、中廖村其实早已名闻遐迩,它先后获评“2016年中国美丽休闲乡村”、“中国少数民族特色村寨”、“海南省五星级美丽乡村”、“五星级乡村旅游点”等称号。〖贰〗、025年海南省官方认证最美乡村清单中的村落吉阳区大茅远洋生态村、亚龙农庄、中廖村,天涯区水蛟村、吉后村。中廖村作为三亚第一个五星级美丽乡村,...

    2026/03/19
  • 应对疫情银行人(应对疫情银行人员的建议)

    应对疫情银行人(应对疫情银行人员的建议)

    共同抗疫,14家银行发布相关减免政策〖壹〗、家银行在抗疫期间推出的减免政策主要包括对特定群体个人信贷逾期不计违约、减免利息费用、提供征信保护,对小微企业及受疫情影响行业加大信贷支持、降低利率、减免手续费等。〖贰〗、针对企业的支持政策多家银行通过专项信贷额度、利率优惠、费用减免等方式缓解企业资金压力。〖叁〗、提供紧急融资:多家银行通过绿色通道为疫情防控领域相...

  • 【魔法消灭疫情,魔法消除软件下载】

    【魔法消灭疫情,魔法消除软件下载】

    野兽与乡巴佬攻略在水中停留时间不宜过长,避免因氧气耗尽导致角色生命值下降(若游戏有氧气机制)。下水后保持与BOSS一定距离,防止其突然改变攻击目标。常规输出阶段:技能与走位结合操作要点:接近BOSS:当BOSS停止攻击或进入技能冷却期时,从水中或高台返回地面,尽可能靠近BOSS(但保持在其攻击范围外)。野兽与乡巴佬攻略——常用快捷键指南:建筑控制菜单操作...

    2026/03/19
  • 【疫情月嫂,疫情期间月嫂好找工作吗】

    【疫情月嫂,疫情期间月嫂好找工作吗】

    【山东大嫂·月嫂故事】不断学习,用热爱服务每一个家庭!〖壹〗、山东大嫂金牌月嫂魏晓苏通过不断学习与真诚服务,在平凡岗位上书写不凡故事,用热爱守护56个家庭的幸福成长。机缘巧合,开启月嫂之路魏晓苏年轻时从事服装销售和超市售货员工作,长期面临工作时间长、薪资低、缺乏技能提升机会的困境。随着年龄增长,她陷入迷茫与焦虑,意识到需要改变现状。〖贰〗、崔西芬与山东大嫂...

    2026/03/19
  • 【战疫情思想,关于战疫的思想报告】

    【战疫情思想,关于战疫的思想报告】

    战“疫”思考〖壹〗、战“疫”中的“宅变”反映了疫情对人类生活方式、工作模式及社会结构的深远影响,其核心在于疫情迫使人们居家隔离,进而引发了工作与生活方式的重构,推动了物联网新零售、人工智能等领域的变革,并促使个体与社会主动或被动适应新常态。“宅变”的直接动因:全球疫情下的居家隔离2020年新冠疫情在全球爆发,人类再次面临大规模传染病挑战。〖贰〗、战“疫”引...

    2026/03/19
返回顶部