你们等的漫画上新啦~这集看“铁军”怎么收拾新冠病毒!
〖壹〗、漫画场景:首先,漫画展示了龙泉驿区环境监察执法大队的执法人员们迅速集结的场景,他们身着统一的制服 ,表情严肃而坚定,仿佛即将踏上一场重要的征程。行动意义:这体现了“铁军 ”队伍的高效组织和快速响应能力,面对突如其来的疫情 ,他们没有丝毫犹豫,立即投身到抗击疫情的工作中 。


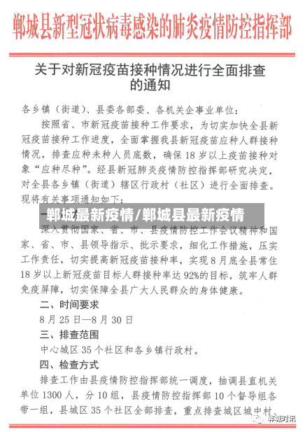
开放题:写出新冠疫情期间最印象深刻的一篇报道,阐明理由。
新冠疫情期间最印象深刻的一篇报道是《人民日报》公众号的条漫新闻《中国抗疫图鉴》,理由如下:可视化呈现 ,吸引受众注意《中国抗疫图鉴》突破了传统纯文字新闻的局限,以彩色漫画形式全景式展现疫情从爆发到全民抗疫,再到最终控制的全过程 。

定格感人瞬间,致敬抗疫卫士,小明太极漫画能量站上线
上线背景与合作方:新型冠状病毒爆发后 ,社会各界积极抗疫。2月6日,小明太极联合爱奇艺 、中国青年报、湖北日报集团楚天都市报,在旗下8大漫画平台上线抗疫漫画能量站。









