五一吉林疫情规定(2021春节疫情通知吉林)

吉林省疫情封城时间

吉林封城从3月2日至4月5日共33天 ,期间疫情防控、民生保障及社会矛盾凸显了复杂的人性百态。 以下从封城时间线 、疫情防控措施、民生保障问题及社会矛盾与人性反思四个方面展开分析:封城时间线与疫情防控措施封城时间:吉林自3月2日开始封城,至4月5日已持续33天 。

五一吉林疫情规定(2021春节疫情通知吉林)-第1张图片

长春疫情封城起止时间为2022年3月11日至5月27日。在2022年3月11日,长春市由于新冠疫情的严峻形势 ,政府决定采取封城措施 ,以遏制疫情的传播。这一决定是基于对疫情形势的深入分析和科学研判,旨在保护全市人民的生命安全和身体健康 。封城期间,长春市政府采取了一系列严格的防控措施 。

五一吉林疫情规定(2021春节疫情通知吉林)-第2张图片

022年吉林长春是否封城官方明确未封城:长春市未实施全面封城 ,但自3月11日起对全市小区(村)、单位实行封闭式管理,解除时间另行通知。出入管理规定:居民需持社区(村)开具的出入证进出;公安干警 、医护人员等必要流动人员需持相关证件或疫情防控指挥部证明;封闭管理期间,非必要流动被严格限制。

五一吉林疫情规定(2021春节疫情通知吉林)-第3张图片

通过查询相关资料显示 ,吉林省疫情封城时间是舒兰市2020年5月10日 、丰满区2020年5月18日 。根据当地有关部门的通知,为了防范疫情的传播,吉林市有两个地区宣布封城 ,采取最严格的管控措施,分别是舒兰市和丰满区。

疫情再升级丨吉林市全面实行封闭管理,副省长坐镇舒兰指挥抗疫

吉林市针对疫情升级采取全面封闭管理、提级管控等多项措施,吉林省副省长安立佳坐镇舒兰指挥抗疫 ,全力遏制疫情蔓延扩散。全面实行封闭管理 吉林市副市长盖东平介绍,针对当前疫情形势,吉林市加大全市社会面管控力度 。城区以居民小区为单位 ,乡村以自然屯为单位 ,全面实行封闭管理,严格防止人员随意出入。

扁平化管理方式下,住宅小区指挥长可以直通区防治总指挥部 ,管理决策传动链条减少,人力资源、人力物力 、资金被充足机构起来,行动高效率进一步提高。

吉林市五一能解封吗

〖壹〗、吉林全面解封时间:吉林省预计在5月初对部分区域逐渐解封 ,但全面解封时间需根据疫情形势动态调整 。近来,吉林省部分地区因感染基数较大、社区风险未完全排除,且个别城市仍有新增确诊病例 ,官方预计5月份仍无法完全结束疫情。

〖贰〗 、吉林市解封正在进行中。”5月5日0-24时,全市无新增本土确诊病例 。新增本土无症状感染者3例。

〖叁〗、解封了。根据相关疫情防控报告显示:吉林市无新增本土无症状感染者 。无新增境外输入确诊病例,无新增境外输入无症状感染者 ,已经全面解封了 。通行该地只需要48小时核酸检测报告即可。了解详细情况可关注当地官方网站,获取第一手权威信息。

〖肆〗、解封了 。根据吉林市防疫工作要求,截止到2022年9月1日经核实 ,吉林市全地区降为低风险地区 ,吉林市人民政府宣布解除全市社会管控,有序恢复正常的生产生活秩序,居民可日常出行 ,做好个人防护尽量减少人员密集。

〖伍〗 、吉林省2022年4月中下旬能解封。中新网长春4月7日吉林省政府新闻办召开本轮吉林省疫情防控工作第27场新闻发布会 。记者获悉,长春市新增感染者数量连续上升势头得到初步遏制,吉林市也发起了社会面清零总攻最后冲锋 ,延边州将有序推动复工复产,逐步恢复居民正常生活秩序。

2022五一放假调休5天能跨省出行吗?

〖壹〗、022年五一放假调休5天期间大概率不能完全自由跨省出行,具体分析如下:疫情形势严峻:根据国家卫健委发布的信息 ,2022年五一假期前,全国已有包括上海、吉林 、福建等29个省市出现本土疫情,呈现点多面广的态势。这种严峻的疫情形势对人员流动和出行造成了直接限制 。

〖贰〗、022年五一放假5天 ,全国大部分地区天气适宜,但跨省出行需根据疫情情况谨慎规划。2022年五一放假安排根据《国务院办公厅关于2022年部分节假日安排的通知》,2022年五一劳动节放假时间为 4月30日至5月4日 ,共5天 ,4月24日(星期日)和5月7日(星期六)需调休上班。

〖叁〗、022年五一放假调休5天跨省出行较难实现,五一假期变成五天是为了保证民生,让人们更好地放松和缓解压力 。能否跨省出行: 疫情形势严峻:2022年五一期间 ,由于全国多地疫情形势仍然严峻,尤其是南方城市的疫情还处于上升阶段,因此跨省出行存在较大的风险和不确定性。

〖肆〗 、022年五一放假调休5天跨省出行难度较大 ,五一假期变成五天是为了保证民生,缓解人们的工作学习压力。能否跨省出行: 在当前疫情形势下,完全自由跨省出行难度较大 。如果4月底到5月初全国疫情还无法实现清零目标 ,加之南方疫情可能进入高发期,因此五一小长假跨省出行会受到较大限制 。

今年五一可以去外地旅游吗?最新五一出行防疫指南

理性出游:结合天气 、客流、防疫形势调整计划,优先选取本地游、近郊游 ,降低长途旅行风险。总结:今年“五一 ”出行需“看天 、看路、看票、看码”,提前规划 、灵活应对,方能兼顾安全与体验。

今年五一是否可以去外地旅游取决于目的地的具体防疫政策 ,但普遍建议非必要不跨省出行 。以下是各地五一出行防疫指南的要点:内蒙古呼和浩特:来呼人员需持48小时内2次核酸检测阴性证明 ,并进行体温检测。辽宁省沈阳:全市人员非必要不离沈,域外来沈人员需提前报备并持48小时内核酸检测阴性证明。

今年五一是否可以去外地旅游取决于目的地的具体防疫政策,但普遍建议减少不必要的跨省流动 。以下是部分地区的五一出行防疫指南要点:内蒙古呼和浩特:来呼人员需持48小时内2次核酸检测阴性证明 ,并进行体温检测。辽宁省沈阳:全市人员非必要不离沈,域外来沈人员需提前报备并持48小时内核酸检测阴性证明。

今年的五一小长假,对大多数人而言是放松身心的好时机 ,但疫情尚未完全结束,仍需保持警惕,防范法律风险 。

今年五一可以去外地旅游吗?内蒙古呼和浩特 来呼人员需持48小时内2次核酸检测阴性证明 ,抵呼后进行体温检测。辽宁省 沈阳全市人员非必要不离沈。4月5日起,域外来沈人员应至少提前24小时,扫描“来沈人员自主报备”二维码 ,线上向目的地社区进行报备 。需持48小时内核酸检测阴性证明。

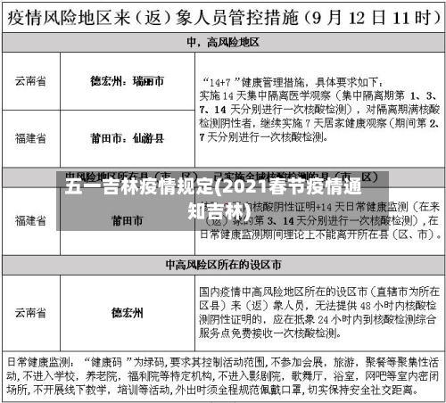
五一还能出行吗?各地最新防疫政策一图速览

中高风险地区所属县来(返)昌人员实施“7+7 ”管控(7天集中隔离+7天居家健康监测),第14天各开展1次核酸检测。非必要不前往中高风险地区,凭赣通码绿码出行 。山东省 中高风险地区所在县人员非必要不入鲁返鲁 ,省外入鲁返鲁人员需持48小时内核酸阴性证明 ,抵达后第3天各进行1次核酸检测 。

五一能否出行需结合目的地与出发地政策判断,近来多省要求来(返)人员持有48小时内核酸检测阴性证明及健康码绿码。以下为具体政策梳理:核酸检测要求:多数省份明确规定,所有来(返)人员需提供48小时内核酸检测阴性证明。

“一图速览 ”的作用:为了方便公众快速了解各地的出行政策 ,“一图速览全国各地出行政策”以图表的形式对各地的防控措施要求进行了汇总展示 。这种方式直观清晰,能够让公众一目了然地看到不同地区的政策差异,从而合理安排自己的出行计划 ,避免因不了解政策而造成不必要的麻烦。

连日来,全国多地优化调整了疫情防控相关措施,涉及核酸检测、出行、就医等诸多方面。核酸检测:部分地区调整了核酸检测的频次和范围 ,例如不再开展常态化核酸检测,实行“愿检尽检”,并根据实际需求设置便民核酸采样点 。出行方面:乘坐公共交通工具不再查验核酸检测阴性证明和健康码 ,不再开展落地检。

相关推荐

  • 荆门疫情最新动态(荆门疫情最新动态今天)

    荆门疫情最新动态(荆门疫情最新动态今天)

    湖北荆门疫情严重吗湖北在8月15日实现了连续两天本土新冠肺炎感染者零新增,且多地调整了风险等级。具体情况如下:湖北疫情零新增情况:8月16日上午,省卫健委通报,15日0时至24时,全省新增本土新冠肺炎确诊病例0例,新增出院病例3例,均为武汉市病例;新增本土无症状感染者0例,解除隔离4例,均为武汉市无症状感染者。湖北连续两天感染者零新增。不。通过查询相关资...

  • 【疫情为国,国家为疫情做出的努力文章】

    【疫情为国,国家为疫情做出的努力文章】

    中国抗疫力量〖壹〗、中国抗疫力量集中体现为“生命至上、举国同心、舍生忘死、尊重科学、命运与共”的抗疫精神,通过全民参与、科学防控和世界担当,为全球抗疫树立了典范。具体表现如下:生命至上:以人民生命安全为核心目标中国将“生命至上”作为抗疫的首要原则,明确“人的生命、价值、尊严得到高度重视”。〖贰〗、中国在抗击疫情中的硬核力量主要体现在以下方面:高效防控体系:...

    2026/03/24
  • 湖州冠状疫情(湖州疫情通报)

    湖州冠状疫情(湖州疫情通报)

    湖州菰城可以开车进去吗湖州菰城可以开车进去。根据相关公开信息查询湖州市新型冠状病毒肺炎疫情防控工作领导小组办公室《关于有序恢复室内密闭场所开放的通知》文件要求,即日起菰城景区(仁皇阁)恢复开放,进入持有48小时核酸证明和绿码即可。选取合适的交通工具:湖州菰城景区距离湖州市区较近,可以选取公共交通如公交车或者打车前往。如果自驾游,需要提前了解停车场的位置和费...

    2026/03/24
  • 疫情预防针/疫情预防针设案人员

    疫情预防针/疫情预防针设案人员

    “打预防针”不只是小朋友的“专利”,成年人该打哪些疫苗?第三种成人应该接种的疫苗是乙肝疫苗。乙肝疫苗的重点接种人群是乙肝患者的家属,血液透析人群和器官移植人群,医务工作者,医学院的学生和其他接触血液制品的人。第四种成人应该接种的疫苗是hpv疫苗。二价,四价,九价中假价的意思是价越高,对接种者保护作用越广,但是在宫颈癌的防病效果方面没有特别大的差别。成年人除...

    2026/03/24
  • 安徽周集疫情/安徽周集疫情最新情况

    安徽周集疫情/安徽周集疫情最新情况

    2月9日安徽高速全面封闭管制详情济广高速:阜阳东、南照、马店、罗集、大别山东、黄尾、潜山南、腊树、香隅、武昌湖出入口封闭,袁寨出口对外省车辆劝返,霍山出口对非皖N车辆劝返(其他车辆出示本地户籍证明后可以下道),周集、长集出口对皖K车辆、外省车辆进行劝返,天柱山、岳西出口具体情况以现场疫情防控人员管控为准。月9日安徽去上海高速封了吗?应该没有封,只是要接受检...

    2026/03/24
  • 【国风塑业疫情,国风塑业最新公告】

    【国风塑业疫情,国风塑业最新公告】

    000859国风塑业(利多卡因治疗早泄)000859国风塑业与利多卡因治疗早泄无直接关联。公司主营业务:000859国风塑业是一家上市公司,其主营业务通常与塑料制品的生产、加工和销售等相关,并不涉及药品生产或医疗领域。000859股票,即安徽国风塑业股份有限公司的股票,在股市中有一定的关注度。股民可以通过各大财经平台,如新浪财经、金融界等,获取该股票的实时...

    2026/03/24
  • 疫情经济寒冬(疫情经济增长的寒冬客户向导)

    疫情经济寒冬(疫情经济增长的寒冬客户向导)

    寒冬来临,努力活下去吧!寒冬中努力活下去,需结合现实调整策略,理性选取副业并坚持执行。以下从经济形势、普通人应对策略、副业选取与执行三个层面展开分析:当前经济形势与“活下去”的核心目标当前全球经济受疫情持续影响,复苏周期可能长达3-5年,传统业务赚钱难度显著提升。无论多么痛苦)、多么悲伤,只要能够努力地活下去,一切都会好起来。33)、痛苦的记忆要学会忘记,...

    2026/03/24
  • 五一吉林疫情规定(2021春节疫情通知吉林)

    五一吉林疫情规定(2021春节疫情通知吉林)

    吉林省疫情封城时间吉林封城从3月2日至4月5日共33天,期间疫情防控、民生保障及社会矛盾凸显了复杂的人性百态。以下从封城时间线、疫情防控措施、民生保障问题及社会矛盾与人性反思四个方面展开分析:封城时间线与疫情防控措施封城时间:吉林自3月2日开始封城,至4月5日已持续33天。长春疫情封城...

  • 【哈尔滨省今天疫情,哈尔滨省今天疫情最新情况】

    【哈尔滨省今天疫情,哈尔滨省今天疫情最新情况】

    黑龙江疫情最新消息今天黑龙江疫情最新消息今天又增加9人〖壹〗、黑龙江疫情通报:11月16日0-24时,全省新增本土确诊病例10例。哈尔滨市7例,其中:5例集中隔离发现、1例密接筛查发现、1例非闭环管理重点人员筛查发现;绥化市3例,其中:1例居家隔离医学观察发现、1例闭环管理重点人员筛查发现、1例无症状感染者转归。新增本土无症状感染者237例。〖贰〗、021...

  • 疫情死亡人数超/疫情死亡人数预计

    疫情死亡人数超/疫情死亡人数预计

    如何看待美国新冠疫情死亡人数超过100万?〖壹〗、美国新冠疫情死亡人数超过100万,是多重因素交织下的重大公共卫生事件,需从多维度深刻反思其影响与教训。从人道主义视角看,这是无法挽回的生命悲剧。100万逝者背后是100万个家庭的破碎,无数亲子、伴侣关系被永久割裂,情感创伤难以愈合。〖贰〗、一旦实行群体免疫,大家都暴露在新冠病毒之下,假设有一半的人临死时是...

返回顶部